首頁 >
四十歲買什麼保險好?

複星聯合的鑫聯星癌症海外醫療保險怎麼樣

時間:2026-04-07 10:44:47

woguoxianzaideaizhengweijishiyuefayanzhongle,meiniandefabinglvdouzaibuduantigao,dancunhuolvyizhimeiyoushangqu,muqianaizhengdehenduoxinyaoqishidouzaimeiguonabian,ruguofumeizhiliaodehua,zhiliaofeikeshifeichangangguide,suoyixiamianduobaoyuxiaobiangeidajiatuijianyikuankeyifumeizhiai的這麼一款產品,複星聯合的鑫聯星癌症海外醫療保險

一、基本信息:

投保年齡——30天-60周歲

保障期限——保至70/80歲或者終身

付款期限——5/10/15/20/30年

最高保額——600萬

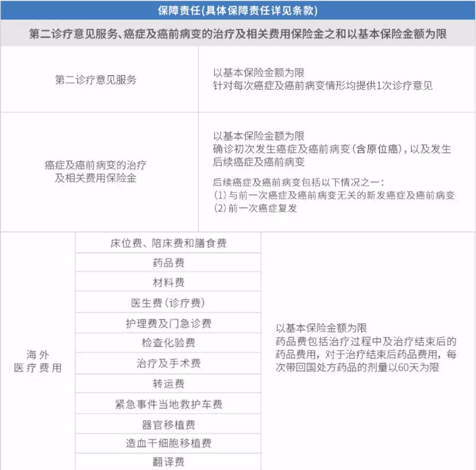
二、保險責任:

複星聯合的鑫聯星癌症海外醫療保險怎麼樣

複星聯合的鑫聯星癌症海外醫療保險怎麼樣

三、產品特點:

1、一次投保,長期保障,續訂無憂

保險期間可選保至70歲、80歲、終身

2、全麵守護,無限次數,無間隔期

保險期間內,每期癌症和癌前病變(含新發、複發、轉移)可以申請第二次診斷和治療,去美進行治療,沒有限製;無疾病間隔限製

3、就醫全流程閉環服務,省心安心

遠程視頻診療,受不了家庭看海外頂級專家;密切協助海外醫療和行程安排,直接返回全國後支付全程

4、返國後和藥物歸還後,國內醫生定期電話隨訪,外國醫生定期跟進編寫,直接獲得優質醫療資源;方便配藥,送藥上門

四、小編總結:

以上就是複星聯合鑫聯星癌症海外醫療保險的全部保障內容了,如果對這款產品感興趣的話,可以找多保魚小編來聊一聊!