陸家嘴國泰的泰惠選醫療險保障哪些方麵?
每(mei)當(dang)有(you)一(yi)款(kuan)新(xin)產(chan)品(pin)麵(mian)世(shi)的(de)時(shi)候(hou),都(dou)是(shi)多(duo)保(bao)魚(yu)登(deng)場(chang)測(ce)評(ping)的(de)時(shi)候(hou)。最(zui)近(jin)陸(lu)家(jia)嘴(zui)國(guo)泰(tai)推(tui)出(chu)了(le)一(yi)款(kuan)醫(yi)療(liao)險(xian),叫(jiao)泰(tai)惠(hui)選(xuan),據(ju)說(shuo)性(xing)價(jia)比(bi)很(hen)不(bu)錯(cuo),那(na)麼(me)究(jiu)竟(jing)這(zhe)款(kuan)產(chan)品(pin)保(bao)障(zhang)什(shen)麼(me)呢(ne)?跟(gen)多(duo)保(bao)魚(yu)來(lai)了(le)解(jie)一(yi)下(xia)吧(ba)。
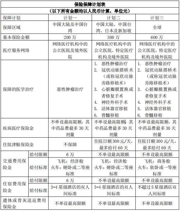
一、基本信息
投保年齡——0-55歲(最高可續保至74歲)
保障期限——1年
交費期間——1年
等待期——90天
二、基本保障

這款醫療險一共有三個計劃可選,不同計劃的保障內容有所不同,下麵具體分析一下。
1.疾病醫療報銷
隻要被保人在保險公司約定的指定醫療機構治療,那麼必需的醫療費用可以按比例報銷(包括藥品費、診療費、門診服務費、檢查化驗費、治療手術費等)。
2.住院津貼
被保人在保險公司約定的醫院住院治療時,可領取住院津貼。每天可領取300元,累計最高賠付60天(計劃一沒有此功能)。
3.交通費用報銷
被保人因治療為目的而產生的交通費用(比如轉院治療、骨髓活體移植等)可獲得報銷。第一計劃最高隻能報銷6萬,其他計劃無限額。
4.住宿費用報銷
被保險人因治療疾病為目的而產生的住宿費用,保險公司會給付住宿費用保險金。第一計劃最高隻能報銷6萬,其他計劃無限額。
5.遺體或骨灰送返費用報銷
如果被保險人在治療過程中不幸身故,對於運送過程中發生的下列遺體或骨灰送返服務,給付遺體或骨灰送返費用保險金。
三、小編總結
總的來說,這款產品的功能還是非常多的,但是相比一般的醫療險,保費也非常貴,30歲男性,有社保,參保最基礎的計劃一,每年都需要支出790元的保費。建議如果家庭水平一般的消費者,不用考慮。
多保魚

