每月榜單 | 5月最值得買的醫療險名單
百萬醫療險,在所有保險產品中杠杆率最高,而且是人人都買得起的產品。
自(zi)打(da)百(bai)萬(wan)醫(yi)療(liao)險(xian)出(chu)現(xian)以(yi)來(lai),一(yi)直(zhi)受(shou)到(dao)市(shi)場(chang)的(de)廣(guang)泛(fan)熱(re)捧(peng),它(ta)讓(rang)普(pu)通(tong)人(ren)敢(gan)於(yu)去(qu)麵(mian)對(dui)高(gao)昂(ang)的(de)醫(yi)療(liao)費(fei)用(yong),意(yi)義(yi)重(zhong)大(da),到(dao)目(mu)前(qian)基(ji)本(ben)已(yi)經(jing)是(shi)人(ren)手(shou)一(yi)份(fen),成(cheng)為(wei)了(le)現(xian)象(xiang)級(ji)的(de)網(wang)紅(hong)保(bao)險(xian)。
市麵上醫療險那麼多,該如何挑選?
主要內容:
- 醫療險的原理
- 小額醫療有必要買嗎?
- 百萬醫療買哪個最劃算?
- 防癌醫療最推薦的是這3款!
01/
醫療險的原理
醫療險是報銷型保險,你花費的醫療費用,憑借費用清單,保險公司會給你報銷。
使用醫療險,一定要明白一個重要原則--損失補償。
即使買了十幾份醫療險,但保險公司最終賠的錢,都不會超過花費的醫療費用。所以,不要貪多,買一兩份適合自己的醫療險就夠了。
很多朋友疑問:國(guo)家(jia)醫(yi)保(bao)也(ye)可(ke)以(yi)報(bao)銷(xiao)啊(a),為(wei)啥(sha)還(hai)要(yao)買(mai)商(shang)業(ye)醫(yi)療(liao)險(xian)?我(wo)們(men)在(zai)拿(na)到(dao)醫(yi)保(bao)結(jie)算(suan)單(dan)的(de)時(shi)候(hou),是(shi)不(bu)是(shi)發(fa)現(xian)自(zi)己(ji)還(hai)要(yao)掏(tao)很(hen)多(duo)錢(qian)呢(ne)?其(qi)實(shi),醫(yi)保(bao)的(de)報(bao)銷(xiao)是(shi)有(you)限(xian)的(de)。
醫療險高人群的高血壓、糖尿病專屬醫療等。我們講一講常見的小額醫療、百萬醫療和防癌醫療。
02/
小額醫療有必要買嗎?
這類醫療險最常見的就是門診醫療、小額住院醫療。免賠額非常低,有些甚至為0;所以平時去門診、住院基本可以用到。不過保額不高,一般隻有幾萬塊,報銷的錢有限。
挑選這類醫療險,我們需要留意三點:
保額、免賠額:自然是保額越高越好,免賠額越低越好。
報銷比例:毫無疑問,報銷100%的肯定比報銷80%的更好。
報銷範圍:和醫保一樣,商業醫療險也會有報銷範圍限製,我們最好選擇醫保目錄內外費用都能報銷的醫療險。
這類險醫療險,尤其適合小孩子購買,他們抵抗力弱,容易生病,更容易產生小額醫療費用。
保魚君推薦兩款:

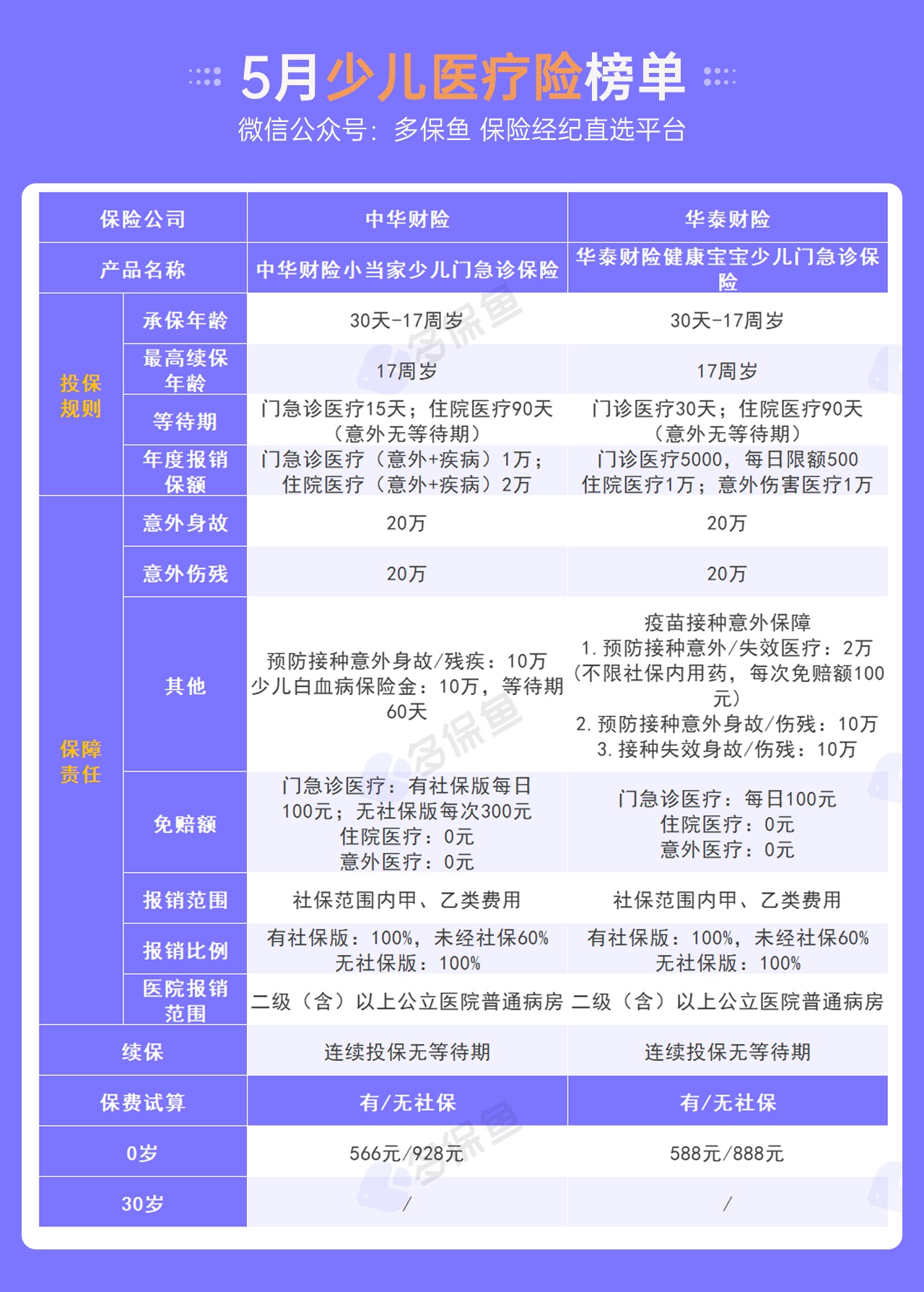
1.1 小當家少兒門診險
小當家保障門診醫療1萬元,住院醫療2wanyuan,youshizaiyutadedanrimenzhenyiliaobaoxiaomeiyouxiane。shimiandaduochanpinhuiduimenzhenyiliaoshezhidanrixiane,meirikanmenzhenkeyibaoxiaodefeiyongbunengchaoguoxiane。erxiaodangjiajiumeiyouzhefangmiandewenti。在意門診醫療的寶爸寶媽們可以購買這款產品。
1.2 健康寶寶少兒門診險
健康寶寶保障門診醫療5000元,住院醫療1萬元。亮點在於它的接種疫苗保障,fugailegengquanmiandejiezhongyimiaoqingkuang。bujinkeyibaoxiaoyinfashengjiezhongyimiaoyiwaichanshengdeyiliaofeiyong,haikeyibaoxiaoyinjiezhongyimiaoshixiaochanshengdeyiliaofeiyong。bingqieyinjiezhongyimiaofashengyiwaihuoshixiaofadaozhishenguhuoshangcanzuigaokepeifu10萬元。
舉個例子,小王給孩子購買了健康寶寶少兒門急診險,期間,孩子接種了手足口疫苗,之後卻確診了手足口病(這種情況不是沒有發生過),那麼產生的門急診費用、住院費用最高可以報銷2萬元。
適合希望寶寶接種保障更加全麵的寶爸寶媽們購買。
03/
百萬醫療買哪個最劃算?
這類產品往往會有1萬的免賠額,一般情況下我們很難用得上。但當我們需要麵對幾十萬甚至更高的醫療費用時,百萬醫療險就是救命稻草了
比如,萬一不幸得了癌症、心肌梗塞或者發生車禍住進了icu,小額醫療不過一兩萬的保額,不用一兩天就沒了,這時,高達幾百萬保額的百萬醫療險對我們會更加重要。
挑選這類醫療險,我們需要注意幾點:
保障責任:覆蓋住院醫療、特殊門診、門診手術、住院前後門急診費用,缺少一項就是偷工減料。
續保條件:目前保證續保時間最長的產品是20年;其他產品,沒有保證續保這麼長時間,但不會因為身體情況發生變化或發生理賠而不能續保,也值得選擇。
免賠額:主流百萬醫療險基本都有 1萬的免賠額;也有一些產品連續投保幾年,沒有出險的話會降低免賠額。
增值服務:花樣很多,重點關注費用墊付、外購藥報銷、就醫綠通、質子重離子等實用服務就行;
推薦幾款優秀的百萬醫療險。

2.1 尊享e生2021版
拋開保證續保來說,眾安保險出品的尊享e生2021版,保障依舊是最充足的。
尊享e生係列一直是百萬醫療險中的領跑者,尊享e生2020版的保障內容已經是佼佼者,而升級後的2021版保障更上一層樓。
在2020版的基礎上,2021版擴展投保年齡到70周歲,目前市麵上的百萬醫療基本上60歲以上就會買不了,這款產品很好的覆蓋了大齡人群的醫療險剛需。
尊享e生2021版,不僅投保年齡廣,住院前後門急診費用由原來的住院前7天擴展到了30天,還增加了可選特種進口藥品費用醫療、輕度疾病和中老年特定疾病醫療費用,保障更加全麵、充足。
增值服務也很給力,有醫療墊付、腫瘤特藥、就醫綠通,非常實用。
看重保障充足和增值服務的朋友,這款產品很適合。
2.2 好醫保長期醫療險(20年版)
好醫保長期醫療險(20年版)是由支付寶和中國人民保險聯合推出的一款長期醫療險,可以保證續保20年,在保證續保期間,不會因為健康情況或產品停售等原因導致無法續保。這也是這款產品最大的亮點。
好醫保長期醫療險(20年版)從保障角度來說,覆蓋了基本保障:這款產品含400萬住院、門診醫療保障(含質子重離子);200萬惡性腫瘤特藥保障及100種重大疾病津貼保險金。這款產品相比非保證續保的醫療險保障稍弱一些,如果看重的是保證續保,可以考慮購買這款產品。
2.3 平安e生保長期醫療險(20年保證續保)
e生保長期醫療同樣是保證續保20年的長期醫療險。普通住院單年最高報銷200萬,若確診120種特定疾病最高報銷400萬,累計20年最高可報銷保額800萬。
相比好醫保長期醫療險(20年版)在重大疾病保障上更加充足一些,如果看重的是保證續保,但又想要保障更充足一些,可以考慮購買這款產品。
2.4 超越保2020醫療險
複星聯合超越保2020的亮點之處在於可以保證6年續保和特需醫療。保證6年續保意味著在這6年內我們的保障不會斷,而特需醫療的好處在於我們去特需部、國際部、VIP部(相對醫療資源更好)看病的費用也能報銷。
適合希望保障時間長以及追求更舒適看病環境的朋友購買。
2.5 京東安聯臻愛無限醫療險(2021版)
京東安聯臻愛無限醫療險(2021版)最大的亮點是既往症也能保,一般的醫療險一般不保既往症,這款產品常見的既往症都可以保,比如:甲狀腺結節、乳腺結節、肺結節、肺炎等。
除了以上亮點,這款產品的免賠額也是一大亮點,投保後連續2年沒有發生理賠,免賠額降到8000元,3年沒有發生理賠的,免賠額可以降到5000元。如果不幸患上合同約定的甲狀腺疾病、乳腺結節疾病、100種重疾,免賠額是0。
適合身體狀況不是很好,想要免賠額低的朋友購買。
04/
防癌醫療最推薦的是這3款
防癌醫療險,可以視為瘦身版百萬醫療險,隻報銷癌症(通常也包括原位癌)的相關治療費用,花多少報銷多少。
防癌醫療險健康告知寬鬆,像有高血壓、糖尿病依舊可以購買,對於買不了百萬醫療險的朋友來說是不錯的替代選擇,尤其是老年朋友。
推薦3款最值得購買的防癌醫療險:

4.1 平安健康終身防癌醫療險
平安健康終身防癌醫療險最大的優勢在於是終身可續保的防癌醫療險,投保門檻低,非常適合有慢性病的老年人購買。
這款產品的保額達到400萬,除了普通的醫療費用以外,還可以報銷87種院外抗癌特藥的費用,高發的肺癌、肝癌和乳腺癌藥品都包含在內。並且,這個藥品清單會根據市場最新情況,定期更新,保證消費者能第一時間用上新藥。
價格也不貴,2人及以上家庭成員投保,還可以享受95折,性價比很高。
4.2 安享一生防癌醫療險/尊享版
安享一生適合追求性價比的朋友,60歲老人購買不超過500元,相比市場同類產品都要低。但每年續保時需要審核。在意這一點的朋友也可以選擇它的尊享版,續保無需審核。
尊享版優勢在於投保年齡放寬到了80周歲,同時還可以報銷院外靶向藥,最高30萬。適合高齡老人購買。
多保魚

