尊享e生爸媽版百萬醫療險優缺點有哪些,值得購買嗎
“尊享e生旗艦版”一直是多保魚力推的一款百萬醫療險。
雖然支付寶上的好醫保也非常好,並且最近還推出了智能核保,可以說是把性價比做到了極致。
但不可否認的是,尊享e生還是有它不可替代的地方,比如它的特需醫療、赴日醫療保障等。
11月1日,尊享e生再次升級,主要針對61-65周歲人群,推出了尊享e生爸媽版。

我們都知道,現在市麵上大多數百萬醫療險,投保年齡都要求不超過60歲,所以這款爸媽版上線,無疑吸引了許多亮點。
一、與旗艦版相比有哪些變化

除了投保年齡上的變化以外,最直觀的感受就是:同樣是61歲,但爸媽版的價格比旗艦版的還要便宜。
1.1 免賠額提高
爸媽版:2萬(質子重離子0免賠)
旗艦版:1萬(惡性腫瘤0免賠)
相較旗艦版來說,爸媽版的一般醫療和惡性腫瘤共享2萬免賠額,報銷門檻更高了。
對於這個設計,我們可以理解為,尊享e生父母版隻想對大病進行保障。
老人上了年紀,有點小病很正常,一般來說2萬以內就能解決的疾病,通常都不算太嚴重。超出2萬後,對於老人來說都比較危險了。
1.2 保額降低
爸媽版:惡性腫瘤最高400萬
旗艦版:惡性腫瘤最高600萬
爸媽版的一般醫療和惡性腫瘤額度相較旗艦版都少100萬,但其實就400萬額度來說,也還是夠用的。
當然啦,一款產品之所以能讓人叫好,保費低隻是一個因素,這次升級的爸媽版還有幾個很棒的設計,讓人眼前一亮。
二、為它的創新鼓掌
2.1 腫瘤特效藥外購服務

腫瘤特藥也就是靶向藥。
其實尊享e生旗艦版對於外購藥也是可以報銷的,隻是沒有寫在明麵上,不過多保魚致電眾安客服後,他們表示是可以報銷的。
而父母版除了特效藥自購以外,還增加了其他的保障服務。我們先來看看下麵這段話:
“我們拓展的不僅是購藥報銷的範圍,我們更推出全流程服務......服用靶向藥之前一定要做基因檢測,之前我們知道很多基因檢測是5000-8000費用水平,而且醫院開具的不是醫院發票,而是商業報銷,百萬醫療不報銷的,但是現在我們每年贈送一次基因檢測。”
——線下沙龍眾安產品負責人的講話
簡單來說,我們在用靶向藥治療癌症之前,會先做一個基因檢測。在旗艦版中,隻有靶向藥的報銷而沒有基因檢測費用的報銷。
但是現在推出的父母版不僅可以報銷靶向藥的費用,連基因檢測的費用也可以一起報銷了。
其實市麵上很多百萬醫療險連靶向藥的費用都不會報銷,更別說基因檢測的費用了。所以,尊享e生在這個方麵的創新讓多保魚忍不住為它鼓掌!想了解更多內容,請戳:百萬醫療險怎麼樣?百萬醫療險都能100%報銷嗎?
2.2 術後家庭護理服務

而這項服務設計源於一個案例:
陳chen先xian生sheng罹li患huan直zhi腸chang癌ai晚wan期qi,且qie有you骨gu折zhe情qing況kuang,出chu院yuan時shi帶dai著zhe一yi個ge人ren工gong肝gan髒zang袋dai用yong於yu排pai便bian,普pu通tong人ren這zhe方fang麵mian的de護hu理li很hen困kun難nan,但dan有you了le專zhuan門men護hu理li的de護hu士shi以yi後hou,得de到dao了le更geng好hao的de恢hui複fu。
設想一下,一旦父母罹患重疾,不管是在醫院還是出院回家,對子女來說都是需要花費極大的精力去照料的。
特別是出院後在家修養的這段期間,時間花費自然是不用說,萬一沒有護理好再出什麼問題,那才是最麻煩的。

所以這項服務的與其說是給父母更好的照顧,倒不如說是是對子女的解放。在減輕了子女的壓力的情況下,父母還能得到更好的照顧。
而這項服務也是免費的,專人上門服務再也不是一件奢侈的事情了!
2.3 醫療費用墊付和重疾綠通
醫療費用墊付:提前給付治療費用
重疾綠通:遠程問診、專家門診、住院安排、手術安排、住院探視、醫後隨訪、中醫理療、營養方案、專家複診。
看病難,看病貴是全社會普遍存在的問題,這兩項服務正好可以完美地為我們解決這些難題。
而這兩項內容本身也是旗艦版涵蓋的服務,在其他的百萬醫療險裏也越來越常見,所以多保魚在這裏就不贅述了。
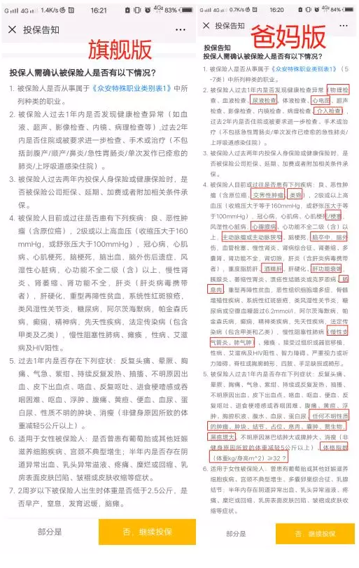
三、更嚴格的健康告知
尊享e生爸媽版在費用和超值服務上都給了我們很多驚喜,但保險公司不是慈善機構,也總有些風險需要提前規避。
所以,在健康告知的設置上,爸媽版要比旗艦版更加嚴格一些。

可以看到,爸媽版在病種上做了更多細化,譬如酒精肝、胰腺炎、萎縮性胃炎都有明確問到。從某種角度上來講,這也是出於對產品穩定性的考慮。
不過不用太擔心,因為如果不滿足健康告知的話,還可以進行“智能核保”,具體根據自己的情況如實回答問題即可。
四、不完美的地方
不過美中不足的是,尊享e生父母版在某些地方還是不夠完美。
4.1 續保是個大問題
在尊享e生爸媽版投保頁麵的常見問題中,關於續保,官方有如下答複:

“我們會根據被保險人的健康狀況變化或曆史理賠情況決定是否接受續保需求。”
這句話是什麼意思?
意思就是在續保時,保險公司會對被保人的情況進行再審核。
而審核的結論無外乎兩種:續保或者拒保。
這其實就是多保魚一直提醒大家在買醫療險時需要重點關注的續保是否有核保要求了。
雖然尊享e生爸媽版續保最高可至105歲,但這幾乎是一個不可能的數值,即使每個被保人都能活到105歲,在續保過程中也可能會因為健康原因被終止續保。
我們不妨做個假設:
在投保的前10年,父母的身體一直很健康,眾安也一直同意續保,但到了第11年,父母的健康出現了問題,嚴重一點的不如說患了冠心病、惡性腫瘤了,那麼再續保時,眾安就不一定會再讓你續保了。
父母版在保障到期之後隻能再報銷30天,如果續保的時候被拒絕了,那麼後續的治療費用就很難控製了。
所以,從這個角度來看,投保尊享e生父母版是存在一定風險的。
尊享e生旗艦版的續保條件就要好得多,不會因為曆史理賠和年齡的增長而加費或拒保,理賠後還是可以續保的。
4.2捆綁銷售的設置

“投保人需以投保人或被保人身份持有當前有效的尊享e生2016/2017、旗艦版、2017PLUS保單;或同時為自己投保一份尊享e生旗艦版”
簡單說:隻有子女在持有有效的尊享e生保單的情況下,才可以為父母投保尊享e生父母版,也就是購買尊享e生父母版需捆綁購買尊享e生旗艦版。
雖說是捆綁銷售,但好在尊享e生旗艦版是一款高性價比的產品,所以倒也沒有特別讓人反感。
五、到底值不值得買?
很難說尊享e生父母版到底好不好,因為它確實有利有弊。
如果父母之前沒有買過任何醫療險的話,這款尊享e生父母版可能是你唯一的選擇了。因為其他的醫療險最高投保年齡大多限製在60歲以內。
如果已經買了其他的醫療險,並且續保條件為“不因曆史理賠和年齡增長而增加保費或拒保”的話,其實不用再購買這款父母版了。
它涵蓋的“術後家庭護理服務”以及“腫瘤特藥服務”不管是對罹患癌症以後的用藥,還是這個特殊年齡段的護理來說,都是很實用的內容。
所以,即使它在續保上要求嚴格,但多保魚依然覺得它是一款優秀的百萬醫療險。
世上沒有最好的保險
隻有最適合自己的保險
願君一世不出險
多保魚

