信泰如意人生守護(英雄版)重疾險測評
如(ru)意(yi)人(ren)生(sheng)守(shou)護(hu)英(ying)雄(xiong)版(ban),別(bie)名(ming)又(you)叫(jiao)完(wan)美(mei)人(ren)生(sheng)守(shou)護(hu)英(ying)雄(xiong)版(ban),是(shi)信(xin)泰(tai)保(bao)險(xian)針(zhen)對(dui)完(wan)美(mei)人(ren)生(sheng)守(shou)護(hu)尊(zun)享(xiang)版(ban)做(zuo)出(chu)的(de)升(sheng)級(ji)版(ban)。如(ru)意(yi)人(ren)生(sheng)守(shou)護(hu)英(ying)雄(xiong)版(ban)在(zai)基(ji)本(ben)保(bao)障(zhang)責(ze)任(ren)上(shang),對(dui)比(bi)完(wan)美(mei)人(ren)生(sheng)守(shou)護(hu)尊(zun)享(xiang)版(ban)都(dou)有(you)不(bu)少(shao)的(de)提(ti)升(sheng)。
尤其是重疾賠付的保額,每次賠付遞增的保額增加了10%,重疾最高可獲得200%保額的賠付。
並bing且qie,增zeng加jia保bao障zhang力li度du的de同tong時shi,保bao費fei價jia格ge與yu原yuan來lai是shi差cha不bu了le多duo少shao的de。那na麼me,關guan於yu如ru意yi人ren生sheng守shou護hu英ying雄xiong版ban,更geng詳xiang細xi的de信xin息xi,今jin天tian小xiao編bian就jiu帶dai大da家jia一yi起qi來lai看kan一yi看kan:
01/
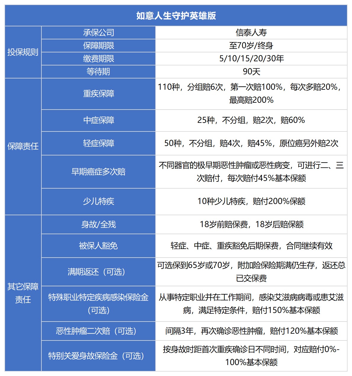
如意人生守護英雄版保障內容有哪些?

02/
如意人生守護英雄版的亮點和不足
亮點
2.1 重疾最多賠6次,賠付比例高
如意人生守護英雄版,重疾分6組賠6次,第一次賠100%,此後每次多賠20%,最高賠200%;
賠付比例很高,但我們關注前2次賠付比例即可,畢竟一生中患2次重疾,身體也達到極限了。
分組多次賠的重疾險,理賠率達80%以上的6大高發重疾,越均勻分散在各組越好;其中,惡性腫瘤,可以單獨分組。
2.2 輕症原位癌最多賠2次
如意人生守護英雄版,中症賠2次,賠60%;輕症賠4次,每次賠45%,賠付水平屬於市場上遊水平!
2.3 含10種少兒特疾保障,賠付200%基本保額
若18歲前,罹患以下10種少兒重疾,除了可獲得重疾賠付外,還可能獲賠200%基本保額。
如果買了50萬保額,第一次重疾患白血病,則可賠付100萬。

PS:表內標紅的6種疾病為高發重疾,還不錯。
2.4 可附加癌症二次賠,賠120%保額
癌症新發、持續、複發、轉移或擴散,僅需與第一次癌症間隔滿3年,就可再賠120%保額。
2.5 可附加滿期保險金責任,拿回已交保費
很多人買保險不想沒理賠過,白白花錢買保險,希望將來有機會能把交的保費拿回來。那麼你可以附加滿期保險金,選擇保到65歲或70歲,附加險保險期滿仍生存,返還總已交保費。
2.6 可附加特別關愛身故金
附加這項責任後,確診首次重疾後身故的,除了可獲得重疾保額賠付外,還可按比例獲賠身故金:
確診重大疾病與身故間隔期不滿1年,不給付保險金;
確診重大疾病與身故間隔期滿1年但不滿2年,給付20%保險金;
確診重大疾病與身故間隔期滿2年但不滿3年,給付40%保險金;
確診重大疾病與身故間隔期滿3年但不滿4年,給付60%保險金;
確診重大疾病與身故間隔期滿4年但不滿5年,給付80%保險金;
確診重大疾病與身故間隔期滿5年,給付100%保險金。
比如,老王第一次患肺癌,獲賠了50萬重疾保額,1年後離世,可再獲賠10萬(wan)特(te)別(bie)關(guan)愛(ai)身(shen)故(gu)金(jin)。因(yin)為(wei)如(ru)意(yi)人(ren)生(sheng)守(shou)護(hu)英(ying)雄(xiong)版(ban),重(zhong)疾(ji)和(he)身(shen)故(gu)二(er)賠(pei)一(yi),若(ruo)重(zhong)疾(ji)賠(pei)後(hou),再(zai)身(shen)故(gu)就(jiu)沒(mei)錢(qian)賠(pei)了(le)。這(zhe)個(ge)附(fu)加(jia)險(xian)的(de)意(yi)義(yi)就(jiu)在(zai)於(yu)此(ci),病(bing)了(le)給(gei)錢(qian),身(shen)故(gu)了(le)也(ye)給(gei)錢(qian)。
2.7 可附加特殊職業特定疾病感染保險金
以下職業人群,在工作期間因為意外傷害、或職業需要處理血液或體液時,感染了艾滋病病毒或患艾滋病,可賠150%保額。
特定職業: 醫生和牙科醫生、護士、醫院化驗室工作人員、醫院護工、醫生助理和牙醫助理、救護車工作人員、助產士、軍醫、軍隊醫護人員、消防隊員、警察、獄警、武警。截至2020年6月30日,若該職業人群被確診新冠肺炎重型、危重型,也可賠150%保額,並豁免保費。
2.8 新冠肺炎雙擴展責任
被確診為新冠肺炎重型、危重型,可賠30%保額,但不超過10萬元;
若因為患新冠肺炎,導致了患重疾/中症/輕症/身故或全殘的,免等待期限製!可以說很貼心了。
如意人壽守護英雄版的缺點
2.1 職業範圍窄
僅承保1-4類職業,高空作業、刑警、消防員等不可投保。
2.2 少兒特疾保障有年齡限製
如意人生守護英雄版的少兒特疾保障,限定出險年齡為18歲前,市麵上比較好的少兒特疾保障是不限出險年齡的。這方麵的確存在小小的遺憾。
03/
這款產品值不值得買?
如意人生守護(英雄版)是一款多次賠付重疾險,可選保到70歲或終身,重疾、中症、輕症均可多次賠付,還有少兒特疾雙倍賠,早期癌症多次賠,可選附加癌症二次賠、特別關愛身故保險金等等,保障十分全麵。
疾病賠付比例較高,輕症為45%,中症為60%,高於市場同類產品。而且重疾賠付比例隨賠付次數遞增,最高可賠200%,可附加的癌症二次賠,賠付比例為120%。
相比完美人生守護(尊享版),這款做了不少升級。在保障方麵,這款重疾賠付遞增比例更高,最高可達200%,可選癌症二次賠付比例增加了20%,還多了可選的特別關愛身故保險金,特殊職業特定疾病感染保險金。健康告知方麵也做了調整,前版是詢問5年住院史,這款詢問2年住院史和BMI等,相對寬鬆了一點。保費方麵這款會稍微便宜一點點。
整體來看,產品性價比很不錯,比完美人生守護(尊享版)更具有優勢。
這(zhe)款(kuan)還(hai)可(ke)以(yi)附(fu)加(jia)保(bao)費(fei)返(fan)還(hai),但(dan)是(shi)保(bao)費(fei)也(ye)會(hui)貴(gui)了(le)不(bu)少(shao),如(ru)果(guo)中(zhong)途(tu)出(chu)險(xian),多(duo)交(jiao)的(de)錢(qian)就(jiu)拿(na)不(bu)回(hui)來(lai)了(le),即(ji)使(shi)幾(ji)十(shi)年(nian)後(hou)到(dao)期(qi)返(fan)還(hai),拿(na)到(dao)的(de)錢(qian)也(ye)早(zao)已(yi)貶(bian)值(zhi)不(bu)少(shao),因(yin)此(ci),這(zhe)款(kuan)產(chan)品(pin)適(shi)不(bu)要(yao)適(shi)合(he)購(gou)買(mai)還(hai)得(de)根(gen)據(ju)自(zi)身(shen)的(de)經(jing)濟(ji)情(qing)況(kuang)來(lai)做(zuo)決(jue)定(ding),如(ru)果(guo)追(zhui)求(qiu)保(bao)障(zhang)全(quan)麵(mian),重(zhong)疾(ji)多(duo)次(ci)賠(pei)的(de),大(da)人(ren)小(xiao)孩(hai)都(dou)可(ke)以(yi)考(kao)慮(lv)這(zhe)款(kuan)。
04/
關於多次賠付重疾險解釋
多次賠付重疾險一般會比單次賠付重疾險要貴一些,畢竟重疾可以賠付多次,產品的保障力度得到了很好的提升。
所以小編建議,如果剛出來工作,或者預算不足的朋友,還是建議大家選擇單次賠付的重疾險,尤其是消費型重疾險。
在zai有you限xian的de預yu算suan當dang中zhong,先xian把ba保bao額e做zuo高gao,提ti高gao自zi身shen的de保bao障zhang力li度du,那na麼me,如ru果guo已yi經jing有you一yi定ding的de閑xian錢qian,或huo者zhe收shou入ru高gao的de朋peng友you,小xiao編bian建jian議yi還hai是shi選xuan擇ze多duo次ci賠pei付fu重zhong疾ji險xian,提ti高gao自zi身shen保bao障zhang體ti係xi,為wei預yu測ce不bu來lai的de風feng險xian作zuo出chu足zu夠gou的de應ying對dui保bao障zhang。
多保魚

