愛心人壽愛加倍摯愛版重疾險怎麼樣
愛加倍摯愛版是愛心人壽的一款多次賠付終身重疾險。我們來全麵剖析下這款愛加倍摯愛版:
01 /
愛加倍摯愛版優缺盤點

亮點一:重疾不分組
可以提高獲賠概率,是目前最好的分組形態;
選擇多倍型重疾險時,可以按照這個優先順序來參考:不分組>癌症單獨分組(癌症和侵蝕性葡萄胎一組)>重疾多分組>重疾少分組。
亮點二:中輕症首次理賠比例高
中症首次可以賠付60%基礎保額,輕症首次可以賠付40%基礎保額,在重疾險行列中,屬於比例很高的產品。
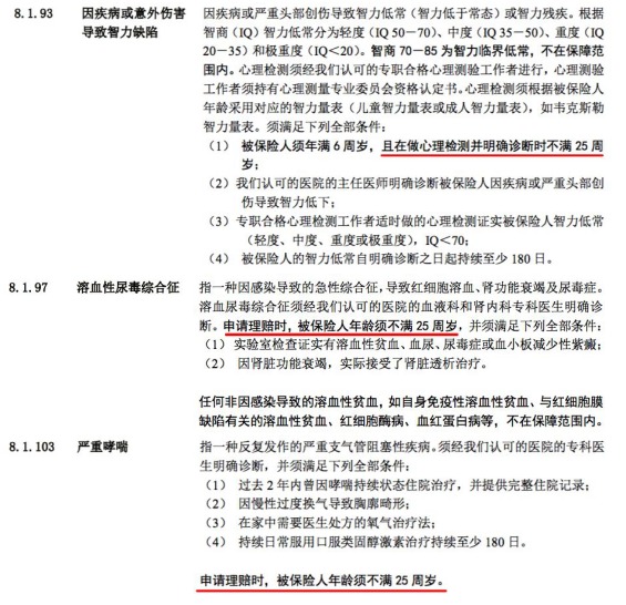
缺點一:理賠年齡限製
愛加倍對於部分疾病有設置年齡限製,比如“因疾病或意外傷害導致智力缺陷”、“溶血性尿毒綜合征”以及“嚴重哮喘”等,均設置了25歲前理賠的限製

缺點二:健康告知較為嚴格
愛加倍的健康告知比較嚴格,問得也很細,比如會問到每日吸煙、喝酒,過去5年內的住院,以及BMI、50萬保額限製等,如果有一些小問題的朋友,得特別注意它家的健康告知問詢。
缺點三:不能附加投保人豁免
這款產品隻有被保險人的輕症/中症/重疾豁免,而投保人豁免不在保障範圍內,也不能附加。
02 /
愛加倍摯愛版與其它重疾險對比
為了直觀的判斷愛加倍摯愛版,我們將愛加倍摯愛版和完美人生、嘉多保、備哆分1號和倍倍加的信息列在下表,我們按照50萬保額,30年繳費的情況來進行對比一下:

(具體哪款產品更適合你,請多保魚谘詢在線顧問老師,為您提供貼心的一對一服務)
03 /
總結
在(zai)市(shi)場(chang)競(jing)爭(zheng)激(ji)烈(lie)的(de)今(jin)天(tian),重(zhong)疾(ji)險(xian)產(chan)品(pin)越(yue)來(lai)越(yue)多(duo),產(chan)品(pin)責(ze)任(ren)越(yue)來(lai)越(yue)好(hao),價(jia)格(ge)也(ye)越(yue)來(lai)越(yue)便(bian)宜(yi),各(ge)家(jia)的(de)產(chan)品(pin)都(dou)有(you)各(ge)家(jia)的(de)特(te)色(se)和(he)優(you)勢(shi),也(ye)都(dou)會(hui)不(bu)足(zu)之(zhi)處(chu),具(ju)體(ti)要(yao)看(kan)到(dao)合(he)同(tong)的(de)條(tiao)款(kuan)和(he)細(xi)節(jie),沒(mei)有(you)最(zui)好(hao)的(de)產(chan)品(pin),隻(zhi)有(you)適(shi)合(he)自(zi)己(ji)的(de)產(chan)品(pin)。
多保魚

