首頁 >
四十歲買什麼保險好?

太平人壽旗下的福祿康瑞和成長無憂 哪一款更好?

時間:2026-04-07 11:01:38

太tai平ping人ren壽shou旗qi下xia的de保bao險xian產chan品pin非fei常chang多duo,其qi中zhong性xing價jia比bi也ye是shi參can差cha不bu齊qi,今jin天tian多duo保bao魚yu小xiao編bian給gei大da家jia來lai評ping測ce一yi下xia其qi中zhong的de福fu祿lu康kang瑞rui和he成cheng長chang無wu憂you,看kan看kan這zhe兩liang款kuan產chan品pin中zhong,究jiu竟jing哪na一yi款kuan更geng好hao?

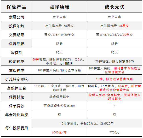
一、信息對比

太平人壽旗下的福祿康瑞和成長無憂 哪一款更好?

在投保年齡上,福祿康瑞明顯保障範圍更廣,可以保至65歲,而成長無憂僅限0-25周歲青少兒投保。此外,在繳費期限上,福祿康瑞的最長繳費期限為20年,而成長無憂的最長繳費期限可長達30年,杠杆率更高。在保費上,福祿康瑞更便宜。

(如果想了解福祿康瑞這款產品更多的內容,請戳:太平人壽新產品,福祿康瑞重疾險怎麼樣

二、內容對比

1.重疾保障

福祿康瑞總共保障100種重疾,賠付一次基本保額,成長無憂同樣保障100種重疾,賠付1次,但賠付的額度是從基本保額和現金價值中選出較大者賠付。

福祿康瑞還包含50種特疾保障,一旦被保人患上這50種疾病,可額外賠付20%的基本保額,可最多賠付5次,同一種疾病不能重複理賠。

成長無憂保障10種少兒特定重疾,一旦被保人確診,可獲得雙倍保額的賠付。

重疾保障上,雙方都有各自的特點,怎麼選,就看個人需求!

(如果想了解成長無憂這款產品更多的內容,請戳:太平成長無憂怎麼樣?有什麼特點

2、輕症保障

福祿康瑞包括50種輕症,賠付20%基本保額,可賠5次(不分組,無間隔期)。

成長無憂則僅涵蓋20種輕症,賠付一次,賠付額度同樣為基本保額的20%。

在輕症保障上,福祿康瑞明顯占優勢,但是相比市麵上主流產品,其賠付比例也是差了不少。

3、身故保障

福祿康瑞的身故保障,與其他重疾險產品有所區別:

若被保人在18歲之前身故,則賠付年交保費乘以身故時的保單年度數或交費年期數(以較小者為準),這便意味著如果被保險是加費承保的,那麼加費承保的那部分保費是不予退還的;18歲之後身故,賠付基本保額。

太平成長無憂則是18周歲內身故返還已交保費,18周歲後身故按基本保額和現金價值,取較大值給付。

三、小編總結

總(zong)體(ti)來(lai)看(kan),福(fu)祿(lu)康(kang)瑞(rui)這(zhe)款(kuan)重(zhong)疾(ji)險(xian)的(de)受(shou)眾(zhong)麵(mian)更(geng)廣(guang),而(er)成(cheng)長(chang)無(wu)憂(you)則(ze)是(shi)一(yi)款(kuan)專(zhuan)門(men)針(zhen)對(dui)少(shao)兒(er)的(de)重(zhong)疾(ji)險(xian),因(yin)此(ci)在(zai)購(gou)買(mai)時(shi),小(xiao)編(bian)建(jian)議(yi)根(gen)據(ju)自(zi)身(shen)實(shi)際(ji)情(qing)況(kuang)來(lai)選(xuan)擇(ze)。