平安福保險有哪些弊端
dajiazongshuobaoxianyaoqudagongsimaibijiaohao,yinweijiaodedagongsidebaoxianchanpinbijiaoyoubaozhang。dangran,duobaoyujiaodeyonghudexiangfameiyoucuo,danshiyebushidagongsizhongdesuoyouchanpindouzhidebeituijian。nadangxiabijiaoshoudajiaguanzhudechanpinjiushupinganbaoxiangongsidepinganfule,er對於這款大家吹捧的產品,多保魚卻對它的這些缺點表示非常介意。
缺點 1:保費太貴
以一名30歲的男性為例,投保了50萬的重大疾病保險,年保費為20,736.55元(20年付款)。
切換到其他公司的重大疾病保險,如中國人壽,同樣的年保險費為16821.42元。
如果你改用合資公司的重大疾病保險,如康健一生多倍保保險,同樣的年度保險費是12100元。
缺點 2:等待期內患病退還現金價值

其他公司的重大疾病保險產品通常在等待期間退還保費,而非現金價值。
以平安福2018為例。一名30歲男子投保50萬元擔保,年交20,736.55元。平安福提前支付重大疾病保險費為6250元。
如果您在等待期間患病,可以返回約625元。
缺點 3:輕症保障有 “水分”
平安福2018年宣稱保護20種輕度疾病,並針對不同疾病保護3次。事實上,病例數分為幾例:早期惡性病變、原位癌、皮膚癌等三種輕度疾病,其他保險公司是一種輕度疾病。
此外,輕度疾病的保護不包括非典型心肌梗死、冠狀動脈介入治療、輕度中風後遺症等高發病種。
缺點 4:重疾保障賠付條件嚴苛
以糖尿病為例,平安福2018年“嚴重I型糖尿病”的補償條件如下圖所示:

其他公司是這樣的:

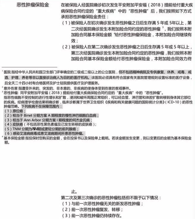
缺點 5:要獲得額外賠付的癌症保障,比中500萬的彩票還難。
平安福2018創(chuang)新(xin)推(tui)出(chu)了(le)癌(ai)症(zheng)多(duo)重(zhong)支(zhi)付(fu)保(bao)證(zheng)。如(ru)果(guo)我(wo)們(men)不(bu)閱(yue)讀(du)這(zhe)些(xie)條(tiao)款(kuan),我(wo)們(men)會(hui)理(li)所(suo)當(dang)然(ran)地(di)認(ren)為(wei)這(zhe)是(shi)一(yi)件(jian)特(te)別(bie)好(hao)的(de)事(shi)情(qing)。但(dan)是(shi),保(bao)險(xian)本(ben)質(zhi)上(shang)是(shi)一(yi)種(zhong)合(he)同(tong)。由(you)於(yu)是(shi)合(he)同(tong),因(yin)此(ci)必(bi)須(xu)以(yi)條(tiao)款(kuan)和(he)條(tiao)件(jian)為(wei)準(zhun)。讓(rang)我(wo)們(men)來(lai)看(kan)看(kan)平(ping)安(an)福(fu)對(dui)多(duo)次(ci)癌(ai)症(zheng)支(zhi)付(fu)的(de)定(ding)義(yi):

讓我以一種常見的方式解釋為什麼很難獲得這種保證:
首先,首次診斷的主要疾病必定是惡性腫瘤,不可能診斷出其他主要疾病;
其次,首次診斷為惡性腫瘤,經過5年的生存,第二次診斷為惡性腫瘤,可以申請惡性腫瘤保險;
一個人第一次患有惡性腫瘤。生活5年後再次患上惡性腫瘤,這個概率是不是超過500萬?
缺點 6:捆綁銷售的長期意外險,價格也貴!
平安福2018年捆綁銷售意外險,保險金額為50萬,保證金為70年,20年付款,每年2500元。
一個30歲的男人需要購買50萬保證的意外保險多少錢?
答案是200元左右。
200元,你賣2500元。你的品牌真的值得這個價嗎?
說(shuo)完(wan)這(zhe)些(xie),其(qi)實(shi)多(duo)保(bao)魚(yu)也(ye)不(bu)知(zhi)道(dao)給(gei)保(bao)民(min)有(you)沒(mei)有(you)幫(bang)助(zhu)。多(duo)保(bao)魚(yu)也(ye)隻(zhi)是(shi)針(zhen)對(dui)其(qi)中(zhong)比(bi)較(jiao)令(ling)人(ren)難(nan)以(yi)接(jie)受(shou)的(de)幾(ji)點(dian)進(jin)行(xing)分(fen)析(xi)。但(dan)是(shi)保(bao)險(xian)產(chan)品(pin)的(de)挑(tiao)選(xuan)及(ji)購(gou)買(mai)還(hai)是(shi)要(yao)根(gen)據(ju)每(mei)個(ge)人(ren)的(de)家(jia)庭(ting)狀(zhuang)況(kuang)、個人收入以及保障人群進行挑選。想了解更多相關的保險信息,也可以專注公眾號“我愛多保魚”,用專業的知識,為您提供更合理的保障服務。
多保魚

