重疾險身故都可以賠?專家帶你讀懂責任免除條款
重(zhong)疾(ji)險(xian)在(zai)健(jian)康(kang)險(xian)中(zhong)屬(shu)重(zhong)中(zhong)之(zhi)重(zhong)了(le),目(mu)前(qian)市(shi)場(chang)上(shang)的(de)多(duo)次(ci)賠(pei)付(fu)重(zhong)疾(ji)險(xian),有(you)關(guan)身(shen)故(gu)責(ze)任(ren)免(mian)除(chu)條(tiao)款(kuan)這(zhe)一(yi)塊(kuai)的(de)內(nei)容(rong),今(jin)天(tian)專(zhuan)門(men)拿(na)具(ju)體(ti)產(chan)品(pin)分(fen)析(xi)一(yi)下(xia),以(yi)方(fang)便(bian)理(li)解(jie)。
複星聯合星如意(安晟福),“被保人二年內自殺”、“核爆炸”可以得到身故賠付(按保額),但“酒駕”、“感染艾滋病病毒”、“遺傳性疾病”等不得到身故賠償責任(僅退還現金價值)。

華夏常青樹多倍版,被保人“故意自傷”、“酒駕”、“感染艾滋病病毒”、“遺傳性疾病”等均不能得到身故賠付(僅退還現金價值)。

信泰百萬無憂,非惡性腫瘤的重疾兩次賠付,惡性腫瘤兩次賠付,業內首創!“故意自傷”可以得到身故賠付(按保額),而“酒駕”、“感染艾滋病病毒”、“遺傳性疾病”等均不能得到身故賠付(僅退還現金價值)。

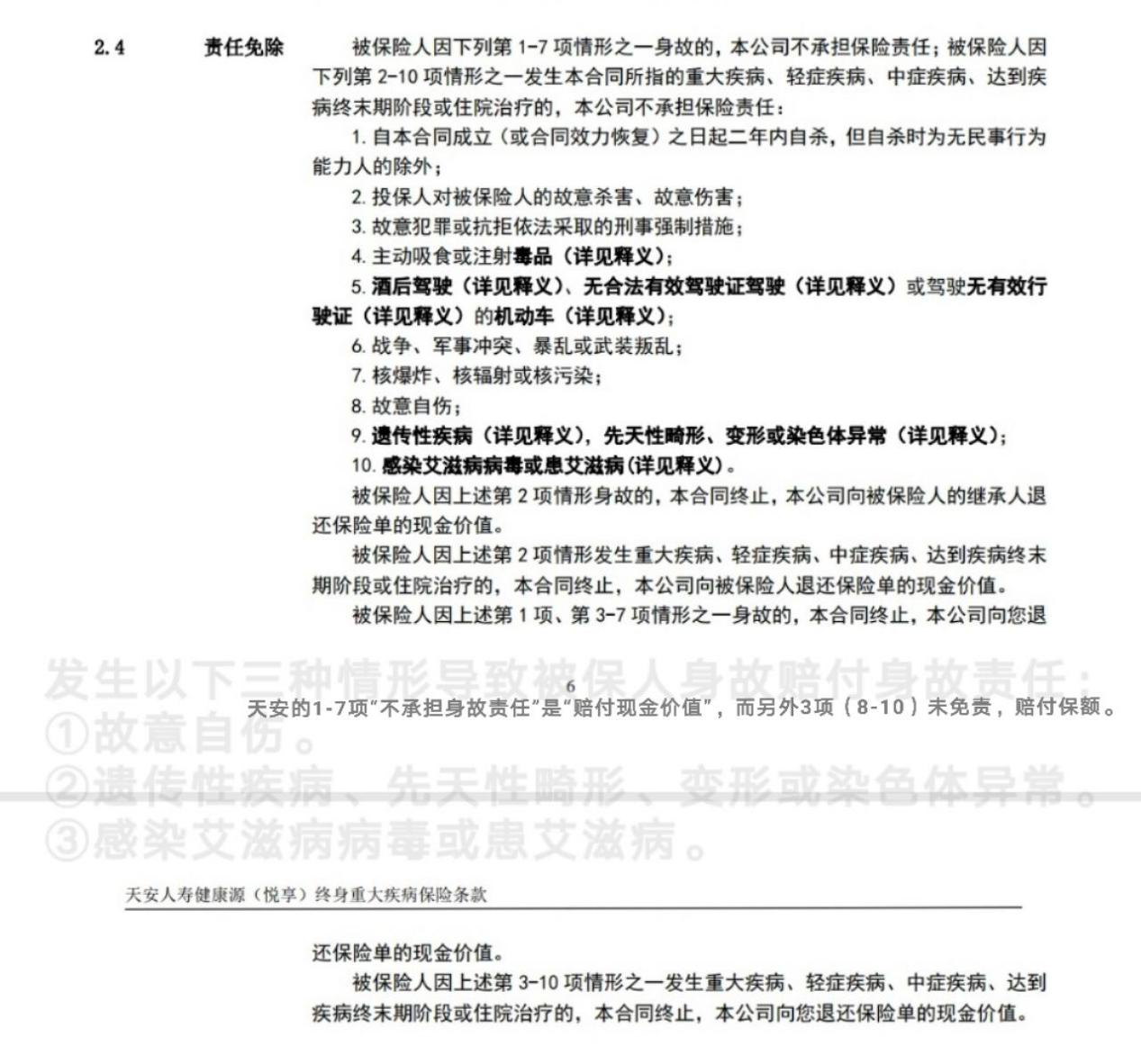
天安健康源悅享,“酒駕”、“吸毒”、“核爆炸”、“戰爭”、“二年內自殺”等等情況沒有身故賠付責任(僅退還現金價值),而“故意自傷”、“感染艾滋病病毒”、“遺傳性疾病”等等情況是可以得到身故賠付的(按保額)。
綜上所述,其實重疾險當中的身故免賠責任,我們更應該關注的是沒有被【免除】的責任。“投保人對被保人的故意殺害”、“主動吸食或者注射毒品”、“酒駕”、“被保人故意犯罪”等等,這些違法違規的情況就不用考慮了,身故免責也是正常。
“二年內自殺”、“故意自傷”、“感染艾滋病病毒”、“遺傳性疾病”、“戰爭”、“核爆炸”等等這幾種情況,如果身故能夠賠付,當然是極好的。能夠賠付的條款越多越好!
通過上麵的分析對比,相信大家已經有了一個很清晰的了解。選擇重疾險的重點是保障內容,包括了最重要的分組情況(最高發的重大疾病惡性腫瘤,無論是發病率還是理賠率都達到了70%左右,所以惡性腫瘤獨立分組才是極好的)。另ling外wai,重zhong疾ji險xian當dang中zhong身shen故gu責ze任ren的de免mian賠pei條tiao款kuan,也ye應ying該gai是shi關guan注zhu的de重zhong點dian。總zong之zhi,選xuan擇ze一yi款kuan適shi合he的de重zhong疾ji險xian,一yi定ding是shi多duo方fang麵mian綜zong合he考kao慮lv的de。希xi望wang這zhe次ci的de內nei容rong可ke以yi幫bang到dao大da家jia。
多保魚

